2022年(下)嘉兴学院梁林校区普通话测试时间为11月2日至11月9日(如有变动或增加考试场次会另行通知)。具体安排请考生自行下载《2022年(下)嘉兴学院梁林校区普通话水平测试名单及安排表》(见附件)查看,请考生仔细阅读本通知内容,根据下面时间安排表,按顺序进行操作。

请注意:
1.测试安排是根据考生报名先后顺序来进行。测试安排公布后,不能更改。报名前已有告知,若有疑问,请再次查看报名通知上所说的应知事宜。
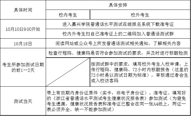
2.下载准考证网址为//pth.18javtv.com/#/query,下载后请自行用A4纸打印。《浙江省普通话水平测试考生健康状况报告表》和准考证在一张A4纸上,无需分开。(建议使用电脑端或非苹果品牌手机进行下载)

3.考生无法从“名单”上找到自己的报名信息的主要原因:①没有成功报名或考生报名后一直没有进行缴费;②考生已在“嘉兴教育学院普通话水平测试中心”报过名。
4.考生需扫描自己准考证上的二维码加入的普通话测试群,入群后请核对群名称和自己测试时间是否一致,并将群昵称改为准考证号-姓名。(由于未入群或未按照群中要求提交相关材料而导致无法参加测试的考生,后果自负)
关注18jav
公众号“文法嘉园”或嘉兴学院18jav
官方网站//18javtv.com/pthspcs/pthspcs.htm,及时了解相关信息。
预祝您能顺利通过本轮测试!
嘉兴学院梁林校区普通话水平测试站
2022年9月29日